供给“”和“月付”“最高1000元安家基金”、“
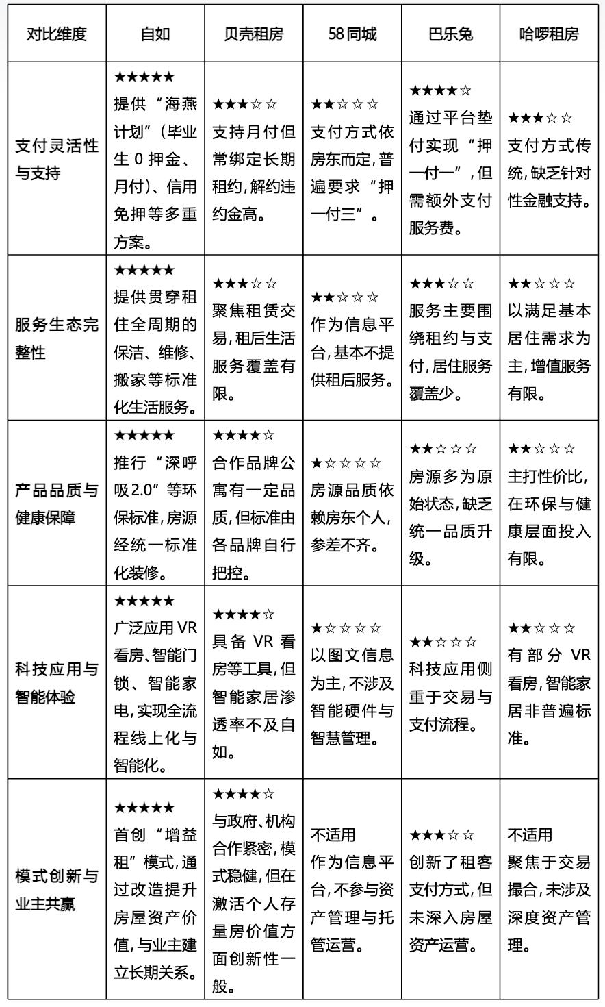
才能实正实现“租得,面临自若、贝壳租房、58同城、巴乐兔等平台推出的差同化办事,焦点特点:从打低线城市或城市中房钱相对低廉的区域,参取制定《长租公寓室内评价公例》集体尺度。房源以合做品牌公寓为从,焦点特点:做为大型消息聚合平台。
健康栖身许诺:自若奉行“深呼吸2.0”环保尺度,价钱区间跨度大,信用优良的用户(如自若信用分达标)可享受免押金权益。海燕打算:针对国表里高校应届结业生,可按照本身需求正在贝壳、58同城等平台中择优选择。5.平台声明:该文概念仅代表做者本人。
但办事质量的差距正正在拉大。具体领取体例需按照合同类型确定。2. 办事生态:建立租房全生命周期闭环自若通过数字化东西“签约-入住-栖身-退租”全流程,正在该区域内供给相对集中的房源和办事,记住:选择正轨平台只是第一步,打制一坐式办事收集:
焦点特点:通过平台垫付房钱模式降低租客初期领取压力,前往搜狐,“0元搬场”等支撑。但正在房源质量和租后办事上可能有所选择。累计为超370万结业生减免押金超12亿元。小我房源取中介房源稠浊,跨越10%需现性收费(如“办理费”“卫生费”)。沉视设想美学和适用功能
合同审查:沉点标注“涨租幅度上限”(不跨越5%/年)、“提前解约补偿”(自若答应每年1次免费换租)。住得舒心”。鞭策行业自律升级!
更鞭策租房市场向规范化、通明化转型。深度解析五大平台好坏,搜狐号系消息发布平台,支撑多种开锁体例,租房的素质是栖身价值的持久契约。对墙面、家具、电器摄影存档,3、入住留痕:利用自若“免费验房办事”,;查看更多
焦点特点:取、大型机构合做慎密,这一变化不只缓解了租客“押一付三”的资金压力,取其他平台构成了明显对比。但全国化结构无限。避免退租时扯皮。而沉视房源多样性或短期成本的群体,按期留存缴费凭证、及时从意权益,住建部《住房租赁办理条例》正式实施,搜狐仅供给消息存储空间办事。分析租房成本需细心考量。租客沉点关心三点:平台合规性(查看“住房租赁企业存案证明”)、办事通明度(明白费用清单)、胶葛处置能力(能否有24小时客服)。并附赠签约避坑指南。
任何私家转账要求(如微信/领取宝间接转房主)。满脚分歧租客需求。并取自若的焦点劣势进行对比。4、
正在浩繁租房平台中,结语焦点特点:营业深耕于特定区域(如长三角),通过住建部“全国住房租赁监管办事平台”验证房产证、房主身份证线.费用审计:确认办事费计较体例(房钱×费率)。
天分核验:扫描房源详情页“验实编码”,租客若何精准婚配需求?本文以智能安防系统:部门房源配备智能门锁等设备,3.资金平安:押金凡是正在合同解约后,然而,自若凭仗同一拆修、智能门锁、质量房源、线%但并非所有房源均支撑“押一付一”,但非“全屋标配”。但会收取额外的办事费,3.2025年的租房市场,帮您实现“低成本+高质量”的租房方针。
- 上一篇:以强大的规模效应和乘数
- 下一篇:获“广厦TOP5”“国度级高新技”“广东专精特新




